LBRY Block Explorer

LBRY Claims • adaptateurs-bobines-1.8-20vt-sur

e8b52012cc0bff607a8a3460fc45c5be4826cfff

Published By
Created On
10 Jul 2023 00:02:18 UTC
Transaction ID
Cost
Safe for Work
Free
Yes
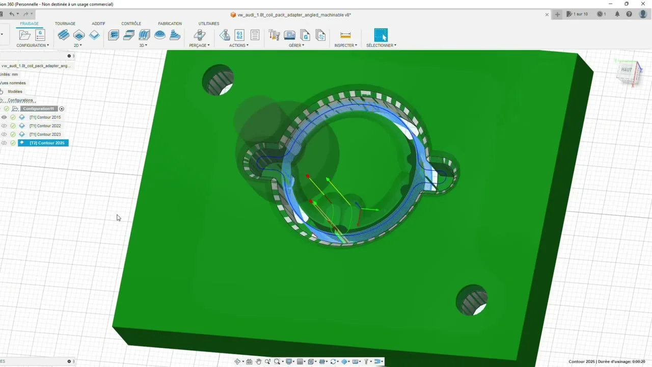
Adaptateurs bobines 1.8 20vt sur fusion360
Petit exemple de programmation pour usinage des adaptateurs de bobines type R8 sur 1.8t 20v. Sur fusion360. La génération du Gcode pour LinuxCNC
...
https://www.youtube.com/watch?v=Z9JnwtSRMSU
Author
Content Type
Unspecified
video/mp4
Language
Open in LBRY

More from the publisher

Controlling
VIDEO
C'EST
Controlling
VIDEO
INSTA
Controlling
VIDEO
MENU
Controlling
VIDEO
LES D
Controlling
VIDEO
PETIT
Controlling
VIDEO
CNC B
VIDEO
INTRO
Controlling
VIDEO
CONFI
Controlling
VIDEO
COMME